Apport de la génétique moléculaire à la connaissance de l'évolution humaine. Approche historique
Jean-Claude Hervé
A - Apport de la génétique moléculaire à la connaissance de l'évolution humaine. Approche historique
Les fossiles sont bien entendu indispensables à toute étude cohérente de l’évolution humaine. Néanmoins, depuis les années 80, et suite aux progrès des connaissances sur les génomes des organismes actuels et à l’analyse de l’ADN fossile, la génétique moléculaire a contribué de façon croissante à la connaissance des modalités de l’évolution humaine.
1. Place de l’Homme parmi les primates
La parenté de l’Homme avec les « Grands singes » est reconnue depuis longtemps, mais jusqu’au début des années 1980, les paléontologues estimaient que les spécificités morphologiques, anatomiques et comportementales humaines conduisaient à créer, pour l’Homme, un groupe à part, celui des Hominidés, alors que tous les « Grandes singes » asiatiques et africains étaient réunis dans le groupe des Pongidés. C’est l’exploitation des données moléculaires qui a conduit à remettre en cause cette conception.
- Le travail pionnier est celui de Sarich V. M. et Wilson A. C. (Immunological time scale for hominid evolution, Science 1967 ; A molecular time scale for human evolution, PNAS 1969). Les auteurs ont comparé à l’aide de techniques immunologiques puis à partir de leurs séquences d’acides aminés, les molécules d’albumine plasmatique et les chaînes d’hémoglobine de divers Primates. Ils ont les premiers mis en évidence la très grande similitude de ces protéines chez les Grands singes africains et l’Homme. En appliquant le principe de l’horloge moléculaire, ils ont daté la divergence de la lignée humaine avec celle des Grands singes à 5 millions d’années (Ma) alors que les paléontologues l’estimaient à 25-30 Ma.
- Des données plus complètes ont été obtenues par la technique d’hybridation de l’ADN (Sibley C. G. et Ahlquist J. E. : The phylogeny of the hominoid primates, as indicated by DNA-DNA hybridization. Journal of molecular evolution, 1984). Cette technique repose sur l’obtention d’hybrides entre chaînes simples d’ADN appartenant à deux espèces, puis par la détermination des températures nécessaires, à la séparation des deux chaînes de la molécule hybride. Plus la similitude entre les molécules d’ADN de deux espèces est grande, plus la température nécessaire pour séparer les deux chaînes est élevée. Les données obtenues par cette technique ont montré une plus grande similitude entre l’ADN des Grands singes africains et celui de l’Homme qu’avec celui de l’Orang-outan. En outre, L’ADN des Chimpanzés est plus semblable à celui de l’Homme qu’à celui du Gorille. Les auteurs ont fait des estimations de la date de séparation des différentes lignées : 27-33 Ma pour la séparation des Cercopithèques et des Hominoïdes ; 13-16 Ma pour la séparation de la lignée de l’Orang-outan (Pongidés au sens strict) de celle des Gorille - Chimpanzé - Homme (GCH) ; 8-10 Ma pour la séparation des lignées G-(C,H) et enfin 6,3-7,7 Ma pour la séparation de la lignée du Chimpanzé avec celle de l’Homme.
- Le séquençage des génomes entiers a permis des comparaisons des séquences homologues d’ADN de divers primates. Le génome de l’Homme a été décrypté en 2003 ; ceux du Chimpanzé, du Macaque, de l’Orang-outan, du Gorille et du Bonobo respectivement en 2005, 2007, 2011, 2012, 2012. Cette recherche des relations de parenté grâce à la comparaison des séquences d’ADN a pleinement confirmé les conclusions émises précédemment. Ainsi dans l’article de Nature (mars 2012) sur le génome du Gorille (Scally A et al. : Insights into hominid evolution from the Gorilla genome sequence) il est indiqué que la comparaison de la totalité du génome donne comme différences : 1,37% entre H et Ch ; 1,75% entre H et G ; 3,40% entre H et Orang-outan. Dans l’article de Nature, juin 2012 (Prüfer K. et al. : The bonobo genome compared with the chimpanzee and human genomes), on précise que la différence globale entre les génomes du Chimpanzé et celui du Bonobo est de 0,4%. La moyenne des différences entre les génomes de deux hommes actuels est de l'ordre de 0,1%.
A titre d'illustration, la phylogénie suivante des Primates a été obtenue par la comparaison des séquences complètes de l'ADN mitochondrial de ces espèces .

En conclusion, on peut dire que ce sont les données moléculaires qui ont permis de clarifier les relations de parenté entre les primates et de dégager la notion de dernier ancêtre commun à l’Homme et aux Chimpanzés.
2. L'ADN mitochondrial des Hommes modernes et leur origine
Une question qui a été l’objet de débats passionnés durant les dernières décennies est celle de l’origine des Homo sapiens modernes. Deux grandes théories se sont opposées : la théorie multirégionale et celle dénommée généralement : « Out of Africa ».
- La théorie multirégionale, formulée en premier à partir de données paléontologiques, est basée sur la migration des Homo erectus hors d’Afrique à partir de 2 millions d’années environ. Elle propose que les populations ancestrales d’Homo erectus répandues à travers le monde, aient graduellement et indépendamment évolué pour donner d’abord des Homo sapiens archaïques puis les Homo sapiens modernes. Ce modèle envisage donc l’apparition des Homo sapiens en de multiples endroits de la planète. Dans cette perspective, les néandertaliens sont considérés comme la version européenne des sapiens archaïques. Cette évolution dans des territoires éloignés expliquerait les différences régionales de morphologie.
- La théorie « Out of Africa » admet une origine unique de tous les Hommes modernes, leur apparition en un lieu précis, suivie d’une migration dans toutes les régions du monde. En accord avec les données paléontologiques qui révèlent que les plus anciens fossiles d’Homo sapiens (trois crânes découverts au site d’Herto, en Ethiopie) datés de 160.000 ans, cette théorie situe l’origine des Homo sapiens en Afrique entre 150.000 et 200.000 ans environ. Des groupes humains se seraient alors dispersés en Afrique, avec aussi une migration au proche Orient vers 100.000 ans (fossiles de sapiens trouvés dans les grottes de Qafzeh et de Skhül en Israël). Vers 60.000-50.000 ans, des groupes issus de certaines de ces populations africaines ont quitté l’Afrique et se sont dispersés à travers le monde en remplaçant les autres Homo déjà présents (voir l’article sur l’ADN mitochondrial et l’origine des Hommes modernes). Ainsi en Europe, les Hommes modernes ont fini par remplacer les néandertaliens après une à deux dizaines de milliers d’années de cohabitation.
- C’est l’analyse des données moléculaires qui a fait qu’actuellement la majorité des paléoanthropologues se sont ralliés à la théorie de l’origine africaine des Homo sapiens. Ces données moléculaires sont relatives à L’ADN mitochondrial. L’article pionnier publié en 1987 dans Nature (Mitochondrial DNA and human evolution) par les généticiens R.L. Cann, M. Stokening et A. Wilson porte sur la comparaison des ADN mitochondriaux de 147 individus : 20 africains, 34 asiatiques, 46 caucasiens, 21 aborigènes australiens et 26 aborigènes de Nouvelle Guinée. Les auteurs ont soumis l’ADN de ces individus à l’action de 12 enzymes de restriction ; à partir de l’analyse des fragments de restriction obtenus, ils ont déterminé les différences au niveau des sites de restriction entre les divers échantillons d’ADN mitochondrial analysés. A partir de ces données, ils ont proposé le premier arbre phylogénétique des Hommes actuels :

- Deux conclusions majeures ressortent de l’article :
- la première est que l’ADN mitochondrial des Africains est beaucoup plus variable que celui des autres populations humaines ;
- la deuxième est qu'une des deux branches primaires issues de l'ancêtre commun à tous les ADN mitochondriaux (a) conduit exclusivement à des ADN mitochondriaux africains, alors que la seconde branche conduit à l'ancêtre (b) d'autres ADN mitochondriaux africains et aux ADN de toutes les autres populations mondiales.
Ces deux conclusions sont en accord avec l'origine africaine des premiers sapiens et avec l'idée que les non africains descendent d’un groupe ancestral sorti d’Afrique. En outre les trois généticiens se fondant sur une estimation de la vitesse de mutation de l’ADN mitochondrial, proposent une date comprise entre 140.000 et 200.000 ans pour l’apparition des premiers sapiens. Cela réfute totalement l’hypothèse multirégionale. Cet article marque un tournant scientifique et l’entrée de la génétique dans l’étude de l’évolution récente de l’Homme.
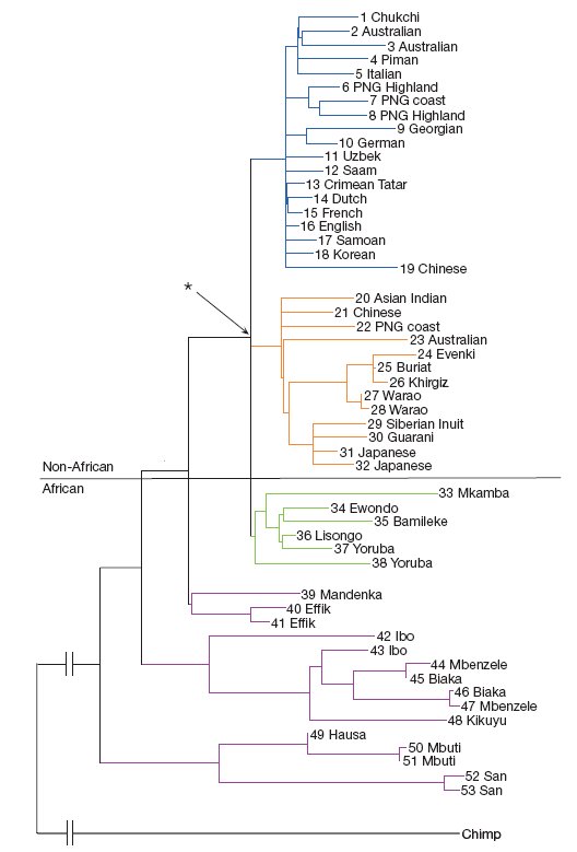
- Les conclusions de cet article furent critiquées. Cependant, les progrès des techniques de séquençage ont permis dans les années ultérieures la détermination de la séquence d’ADN mitochondrial de nombreux individus appartenant à diverses populations. En 2000, dans un article publié dans Nature (Mitochondrial genome variation and the origin of modern humans), Max Ingman et son équipe proposent un arbre phylogénétique résultant de la comparaison de la séquence complète de 53 ADN mitochondriaux extraits d’individus appartenant à de multiples populations humaines.

Remarquer la ligne qui sépare les africains des non-africains ainsi que l'astérisque représentant l'ADN mitochondrial ancestral de tous les non-africains et de certaines populations africaines.
On voit sur cet arbre qu’à partir du nœud basal commun à tous les ADN mitochondriaux se détachent 3 premières branches exclusivement africaines. La 4ème branche conduit à des populations africaines et à toutes les populations non africaines. Cela corrobore l’idée que les premiers sapiens sont apparus en Afrique et que toutes les populations des autres régions du monde sont issues d’un « échantillon » africain qui a migré en partie hors Afrique.
Une autre conclusion qui se dégage de cet arbre est que la variabilité des ADN mitochondriaux des populations d’Afrique subsaharienne (traduite par la longueur des branches) est plus grande que celle des autres groupes humains actuels. Si on admet le principe de l’horloge moléculaire suivant lequel le rythme des mutations dans les diverses populations a été le même, cette grande variabilité des africains indique une période d’évolution plus longue : les premières populations étaient africaines ce qui réfute l’hypothèse multirégionale.
3. L’ADN mitochondrial des néandertaliens et l’histoire des Homo sapiens
Les néandertaliens se sont éteints il y a 30.000 ans et l’ADN des plus récents est encore utilisable pour en déterminer la séquence. Les premières recherches ont porté sur des petites régions de l'ADN mitochondrial, notamment ses régions hypervariables. En 2008, dans la revue Cell, Green et al. (A complete Neandertal mitochondrial genome sequence determined by high-throughput sequencing) ont fourni la première séquence complète de l’ADN mitochondrial d’un néandertalien ; cet ADN a été extrait d’un os appartenant à un fossile trouvé dans la grotte de Vindija en Croatie. L’année suivante les séquences d’ADN mitochondrial de 5 autres néandertaliens ont été déterminées. Cela permet une étude de la variabilité de l’ADN mitochondrial chez les néandertaliens et surtout la comparaison avec les ADN mitochondriaux des sapiens. L’arbre phylogénétique ci-dessous traduit le résultat de cette comparaison.

L’aspect le plus frappant de cet arbre est que toutes les séquences d’ADN mitochondrial néandertaliennes sont très proches les unes des autres et également distantes de tous les sapiens, y compris celle de Kostenki, sapiens fossile daté de 30.000 ans trouvé en Russie. L’examen de la matrice des distances montre qu’en moyenne les séquences néandertaliennes diffèrent de celles de sapiens par 200 nucléotides environ (sur 16.600) alors que la différence maximale entre les séquences des sapiens est d'un peu plus de 100 nucléotides. Cela indique qu’on ne trouve dans aucune des séquences d’ADN mitochondrial des sapiens, en particulier dans celles des européens, un héritage mitochondrial d’une femme néandertalienne. Comme Néandertaliens et sapiens ont coexisté pendant une ou deux dizaines de milliers d’années en Europe, ces données mitochondriales plaident en faveur de l’idée qu’il n’y a pas eu d’hybridation avec les sapiens.
4. La découverte d'un autre type d'Homo grâce à l'ADN mitochondrial : les Denisoviens
En 2008, au cours de fouilles dans la grotte de Denisova au sud de la Sibérie, les chercheurs ont découvert une phalange fossile d’un Hominidé. Comme on avait trouvé précédemment des os de néandertaliens dans une grotte située à 150 km de là, les chercheurs ont supposé que cette phalange avait dû appartenir à un néandertalien. Les sédiments où on a trouvé cette phalange ont un âge compris entre 30.000 et 50.000 ans. Les chercheurs ont voulu vérifier l’origine néandertalienne de cet os fossile en déterminant la séquence de l’ADN mitochondrial extrait de cet os. Ils dégagent les caractéristiques de cette séquence dans un article de Nature, publié en Avril 2010 (Johannes Krause et al. : The complete mitochondrial DNA genome of an unknown hominin from southern Siberia. Nature 464, 894-897 (8 April 2010)). Ils ont comparé cette séquence à celle de 53 humains (ceux de l’article d’Ingman) et à 6 néandertaliens. La figure ci-dessous illustre les résultats des comparaisons de ces séquences prises deux à deux. L'histogramme indique en ordonnée la fréquence des différences entre deux séquences. En abscisses les valeurs de ces différences.

L’arbre phylogénétique de ces ADN mitochondriaux a été construit à partir de l’analyse de ces séquences

Tandis que l’ADN mitochondrial des néandertaliens diffère en moyenne de celui des sapiens actuels par 200 nucléotides, celui de la phalange de Denisova en diffère de 385 positions en moyenne. L’ADN mitochondrial de Denisova présente donc en gros deux fois plus de différences avec l’ADN mitochondrial des sapiens que celui de l'ADN des néandertaliens. L’arbre phylogénétique montre que la branche aboutissant à Denisova se détache bien avant celle menant aux néandertaliens et sapiens. D’après ces données, la phalange de Denisova n’appartient donc pas ni aux sapiens, ni aux néandertaliens. Elle doit appartenir à un groupe jusqu’ici inconnu qui, si on applique le principe de l’horloge moléculaire, s’est détaché de la lignée Néandertaliens-Sapiens il y a un million d’années environ.
Depuis la publication de cet article les chercheurs ont trouvé sur ce même site de Denisova une molaire présentant des caractéristiques morphologiques différentes de celles des sapiens et des néandertaliens. Ils ont extrait de cette dent l'ADN mitochondrial et l'ont séquencé. Sa séquence est très proche (2 différences seulement) de celle l'ADN extrait de la phalange. Ce type d'ADN mitochondrial semble donc bien caractéristique d'un nouveau groupe d'Homo. Ainsi l'ADN ancien a fait surgir du passé un rameau disparu, jusque là inconnu, de l'histoire des Homo.
5. Complexité de l'histoire des sapiens : le métissage avec les néandertaliens
La séquence complète de l’ADN nucléaire des Hommes modernes a été décryptée en 2003. Les progrès dans les techniques d’extraction et de séquençage de l’ADN fossile ont permis à l’équipe du Neandertal Genome project dirigée par Svante Pääbo, de déterminer en 2010 la séquence brute (2 milliards sur les 3 milliards de nucléotides) de l’ADN nucléaire de néandertaliens de la grotte de Vindija en Croatie, puis en 2014, la séquence complète d’une néandertalienne de la grotte de Denisova en Sibérie (The complete genome sequence of a Neandertal from the Altaï Mountains ; Nature, January 2014).
Ils ont comparé cette séquence néandertalienne à celle de 5 Hommes actuels : un Français, un Chinois Han, un Papou asien de Nouvelle Guinée et deux Africains (un San d’Afrique du sud et un Yoruba d’Afrique de l’ouest). L’objectif de cette comparaison est de détecter s’il y a dans le génome des sapiens des indices d’une contribution néandertalienne, en particulier chez l’européen, puisque les néandertaliens ont vécu en Europe, en Asie de l’ouest, au Moyen orient mais non en Afrique (cf. Technique utilisée).
Ils ont abouti aux conclusions suivantes :
- L’ADN de Neandertal est plus proche de celui des non africains que de celui des africains ;
- La similitude entre l’ADN de Neandertal et celui des trois sapiens non africains (le Français, le Chinois et le Papou asien) est du même ordre ;
- Si on considère l’origine africaine de toutes les populations humaines, l’interprétation la plus simple de ces données est d’admettre que les populations sorties d’Afrique ont incorporé dans leur génome des éléments du génome néandertalien, donc qu’il y a eu un métissage entre des Homo sapiens et des néandertaliens. Affinant leur analyse, les chercheurs ont évalué que 2 % environ de l’ADN total des génomes des sapiens non africains seraient d’origine néandertalienne.
- Deux études publiées en 2014 ont eu pour objet de répondre à la question suivante : ces 2% correspondent-ils à une même portion de l’ADN de Neandertal ou différentes personnes ont-elles hérité de portions diverses de l’ADN de Neandertal ? La réponse est claire : ce ne sont pas les mêmes régions de l’ADN néandertalien qui sont retrouvées chez les sapiens actuels. Si on met bout à bout l’ensemble des portions d’ADN néandertalien trouvées dans les génomes des sapiens analysés, on constate que cela représente au moins 20% du génome de la population humaine (africains non compris) dans son ensemble. (cf. Technique utilisée).
Conclusion : schématisation de l'histoire des néandertaliens et des sapiens
Cette étude sur l’ADN des néandertaliens conduit à remanier la théorie de « Out of Africa » en intégrant une part assez minime de métissage avec les néandertaliens chez les ancêtres des sapiens actuels non africains. C’est aussi l’occasion de faire remarquer comment fonctionne la science avec la mise en relief qu’une théorie n’est pas figée mais évolue en fonction des données nouvelles qui sont acquises.

Histoire des néandertaliens et des sapiens d’après les données génétiques
Les données précédentes permettent aussi de proposer le lieu de métissage. Puisque les fragments d’ADN néandertalien se retrouvent dans le génome des asiatiques de l’est et du papouasien alors que les néandertaliens n’ont jamais occupé ces régions, on est conduit à penser que ce métissage a eu lieu au début de la dispersion des sapiens hors d’Afrique avant qu’ils colonisent l’Eurasie, l’Indonésie, l’Australie, les Amériques. Comme les néandertaliens sont présents au Moyen orient jusqu’à 50.000 ans, on pense que cette région a été le lieu du métissage.
6. Un métissage aussi avec les denisoviens
Dans un article de Nature de décembre 2010 (David Reich et al. Genetic history of an archaic group from Denisova cave in Siberia. Nature, 468, 1053–1060, 23 December 2010) les chercheurs relatent les caractéristiques de la séquence de l’ADN nucléaire extrait de la phalange de Denisova (séquence complétée et améliorée en 2012). Les auteurs ont comparé la séquence nucléaire de Denisova à celles de 5 Sapiens et 4 néandertaliens. Cette comparaison leur a permis de construire l’arbre phylogénétique ci-dessous :

La première conclusion à tirer de cet arbre est qu’il confirme que la phalange appartient à un Homininé distinct à la fois des néandertaliens et des sapiens, un groupe d'Homo identifié uniquement par son ADN.
La deuxième conclusion est que cet arbre ne confirme pas la phylogénie résultant de la comparaison des ADN mitochondriaux. En effet, on voit que Denisova et les néandertaliens ont un ancêtre commun qui n’est pas celui des sapiens. Néandertaliens et Denisoviens faisaient initialement partie d’une seule et même lignée qui s’est séparée de celle des Sapiens, puis plus tard la lignée des néandertaliens s’est séparée de celle des denisoviens.
Les paléogénéticiens considèrent que les informations fournies par l’ADN nucléaire fournissent une phylogénie plus fiable que celle indiquée par la seule analyse de l’ADN mitochondrial. On retrouve l’idée qu’une phylogénie d’un gène (l’ADN mitochondrial de par son mode de transmission se comporte globalement comme un gène) ne rend pas obligatoirement compte d’une phylogénie d’espèces.
Les données fossiles sur les denisoviens sont très réduites puisque se limitant à une phalange et à une molaire trouvées dans le sud de la Sibérie. Néanmoins elles indiquent qu’ils ont vécu à une période où se trouvaient en Asie des sapiens. Les chercheurs se sont demandé si les denisoviens avaient contribué au génome des européens et des asiatiques du nord. Ils ont utilisé la même méthodologie que celle qui a permis de détecter la présence d’ADN d’origine néandertalienne dans le génome des européens et des asiatiques. La conclusion de leurs recherches est que les denisoviens sont aussi proches des africains que des asiatiques et européens ce qui signifie qu’ils n’ont pas contribué au génome des asiatiques et européens. Ils ne se sont pas apparemment métissés avec les ancêtres des asiatiques et européens. Les travaux sur les tibétains publiés en 2014 conduisent à remanier cette conclusion car ils révèlent un métissage entre les denisoviens et les ancêtres des tibétains actuels.
Dans la suite des travaux on a recherché la présence D’ADN d’origine denisovienne dans l’ADN d’individus appartenant à d’autres populations asiatiques et d’Indonésie. Les chercheurs ont constaté que les mélanésiens de nombreuses îles du sud-est asiatique (Nouvelle Guinée, Bougainville, Fidji, Philippines) et les aborigènes australiens avaient 4 à 6 % de leur ADN génomique d’origine denisovienne. Cela indique un métissage entre des denisoviens et des ancêtres des populations mélanésiennes actuelles. Même si on a jusqu’à présent trouvé des rudiments fossiles de denosoviens uniquement dans la région de Dénisova, le métissage laisse à penser que les dénisoviens ont occupé une vaste région de l’Asie, jusqu’à l’Asie du sud-est.
7 - Conclusion : évolution de la théorie "out of Africa"
Les données récentes résultant de l’amélioration considérable des techniques d’extraction et de séquençage de l’ADN ancien n’ont pas invalidé la théorie de l’origine africaine de tous les Hommes modernes. Cependant elles amènent à modifier la théorie « Out of Africa ». Dans la version originale de cette théorie, il n’y avait pas eu de métissage entre les populations de sapiens sorties d’Afrique il y a 50.000-60.000 ans, et les populations d’autres Homo qui existaient dans les différentes régions du monde. Cette vision est désormais réfutée puisqu’on a mis en évidence un métissage avec les néandertaliens et pour certains sapiens avec les denisoviens. Les deux figures suivantes représentent un modèle sans aucun doute simpliste de l’histoire récente des Homo.

Un modèle de la contribution des néandertaliens et des denisoviens au génome des sapiens. Les flèches en rouge indiquent les pourcentages d'ADN néandertalien (N.I) ou denisovien (D.I) se trouvant dans le génome d'un sapiens actuel. Une des flèches rouges évoque la contribution d'un néandertalien au génome d'un denisovien ce qui suggère un métissage entre ces deux types d'Homo. D'après Nature.
8 - La complexité de l'histoire globale du genre Homo
Le genre Homo est apparu en Afrique il y a 2 millions d’années environ et il semble que toute l’histoire du genre s’est effectuée à partir des premiers Homo erectus africains (qu’on désigne souvent par Homo ergaster).
Une première migration hors Afrique a eu lieu et les Homo erectus colonisent alors le sud de l’Eurasie où ils évoluent.
Les homo erectus africains continuent leur évolution en Afrique et on appelle souvent Homo heidelbergensis les formes africaines résultant de cette évolution vers 600.000 ans. La deuxième migration de certains de ces Homo heidelbergensis hors Afrique est à l’origine de la lignée « Néandertal–Denisova » qui, 100.000 ans à 150.000 ans plus tard se scinde : la lignée néandertalienne évoluant en Europe et dans l’ouest de l’Asie ainsi qu’au Moyen Orient, la lignée denisovienne en Asie.
Les Homo heidelbergensis continuent leur évolution en Afrique et les premiers sapiens apparaissent en Afrique vers 200.000 ans. Une troisième migration hors Afrique a lieu vers 60.000 ans : il s’agit d’une migration d’Homo sapiens et leur dispersion les amène à coloniser toutes les régions du monde et à être à l’origine de tous les Hommes actuels. Au cours de leur dispersion ils rencontrent d’autres Homo déjà présents en Eurasie comme les néandertaliens et les denisoviens. Un certain métissage entre les sapiens et ces autres Homo a lieu. Tous les non africains possèdent dans leur génome sans doute des gènes de néandertaliens.

Des discussions ont à nouveau lieu pour savoir s’il faut considérer les néandertaliens et les denisoviens comme des espèces différentes de celle de Homo sapiens ou les ranger dans la même espèce. Selon le critère biologique de l’espèce, on devrait les considérer comme des sapiens puisqu’il y a eu hybridation dans le passé entre certains d’entre eux et des sapiens et que les descendants de ces hybridations devaient être fertiles puisqu’on retrouve dans le génome des Hommes actuels des traces de ces hybridations. La plupart des paléoanthropologues, dont Stringer, se refusent à cela considérant que les sapiens diffèrent des autres Homo par suffisamment de caractères morphologiques pour que la diagnose d’un fossile en tant que sapiens ou non soit possible. A vrai dire, cela est affaire de convention et rappelle qu’au début d’évènements de spéciation les lignées filles restent un certain temps capables de s’hybrider.
Les idées essentielles qui se dégagent de cette histoire des Homo sont les suivantes :
- Le genre Homo a une origine africaine et il y a eu à plusieurs reprises (au moins trois) migrations hors d'Afrique et évolution de ces Homos en Eurasie ;
- L'origine africaine récente de tous les Hommes modernes : ils sont apparus en Afrique il y a 200.000 ans et certains ont migré hors d'Afrique il y a 60.000 ans ;
- Plusieurs sortes (espèces ?) d'Homo ont vécu en même temps qu'Homo sapiens au moins jusqu'à -40.000 ans. Entre ces Homo qualifiés à tort de "archaïques" et les sapiens il y a eu dans certains cas des métissages. Le génome de tous les sapiens actuels est à plus de 90% issu des ancêtres sapiens africains et constitué pour le reste d'ADN provenant d'autres Homo, ce qu'illustre le diagramme suivant produit par Chris Stringer dans un article de Nature en 2012 (Evolution: What makes a modern human).

Le diagramme de gauche peut sembler étonnant car il intègre une part de génome d'Homo "archaïques" dans le génome des africains. Cela veut seulement dire que toute la population d'Homo d'Afrique n'a pas évolué pour devenir des Homo sapiens. D'autres populations d'Homo ont aussi vécu en Afrique qui ont pu s'hybrider avec Homo sapiens (deux crânes d'Homo "archaïques" ont été découverts récemment et datés de 13.000 ans).
Et Chris Stringer conclut de la manière suivante, mettant implicitement en garde contre une interprétation raciste de ces données :
"One thing should be reiterated: all living humans are members of the extant species H. sapiens and, by definition, all must equally be modern humans. The majority of our genes (>90%) derives from our common African heritage, and this should take precedence over the minor amount of DNA that is different — however and whenever it was acquired."
