Aller au contenu.
|
Aller à la navigation
Outils personnels
Plateforme
ACCES
Chercher par
Seulement dans le dossier courant
Recherche avancée…
Plateforme - ACCES
Nos autres sites
Astronomie et culture humaniste
Comité de Liaison Enseignants et Astronomes
Graines d'explorateurs
Eduterre
Navigation
Accueil
À propos
Qui sommes nous?
Crédits et mentions légales
Programmes
Programme de Sciences et technologie - Cycle 3
Programme de sciences de la vie et de la Terre - Cycle 4
Programme de l'enseignement scientifique en première générale
EPI Cycle 4
Actualités et réforme des programmes
SVT Seconde
Spécialité SVT Première
Programme de l'enseignement scientifique en terminale générale
Spécialité SVT Terminale
Se former
Formations thématiques
FormaSciences
FormaTerre
FormaVie
Colloques
Fichiers
Thématiques
Biodiversité
Biologie cellulaire et moléculaire
CLEA Astronomie
Cycle du Carbone et effet de serre
EDD
Éduterre
Épidémiologie et santé
Génétique moléculaire et évolution
Géologie 3D
Géosciences
Microbes, Immunité et Vaccination
Maths pour les sciences
Météo, climats et paléoclimats
Neurosciences
Sciences, philosophie et histoire des sciences
Sciences et société
Outils numériques
Logiciels et bdd
Objets connectés
Open Data
E-librairie
Vidéothèque
Classe numérique
Smartphones
Classes hybrides et inversées
Outils numériques
Musée des Confluences
Séminaires et documents Canoé
Science on Stage France
Formations
Webinaires Canoé
Jump to child site
Site des ressources d'ACCES pour enseigner les Sciences de la Vie et de la Terre
Le logiciel "Réaction"
Mémoire immunitaire
Vous êtes ici :
Accueil
/
Thématiques
/
Neurosciences
/
Dossiers thématiques
/
Perception sensorielle
/
Vision
/
COMPRENDRE
/
Mouvements oculaires
/
Images Mouvements Oculaires
/
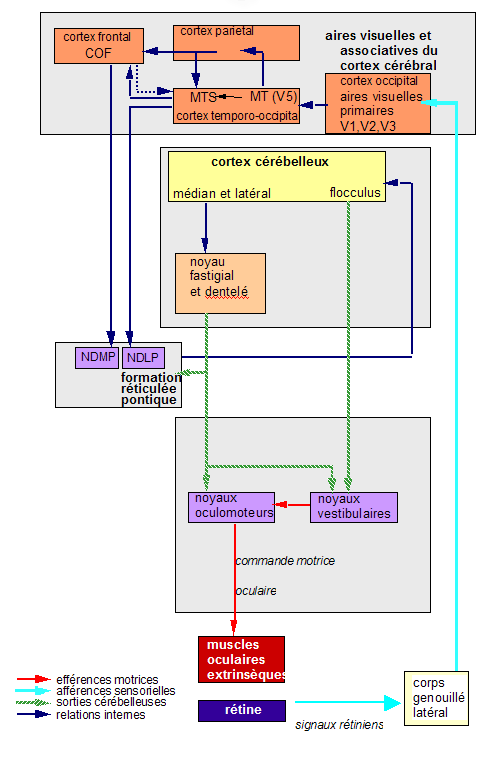
ControlePoursuite.gif
Info
ControlePoursuite.gif
Par jauzein —
Dernière modification
26/10/2015 16:25
Image dans sa taille originale :
21 ko
|
Voir
Télécharger
Neurosciences
Qui sommes-nous ?
Dossiers thématiques
Émotion et comportement
Méthodes d'étude du cerveau
Mémoire, attention et apprentissage
Perception sensorielle
Motricité
Neurogenèse, évolution et plasticité
Sites et bibliographie
Plasticité du cerveau
Stress
Entrée par les programmes du collège et du lycée
Outils numériques
Formations
Activités pédagogiques
Glossaire
Cortex Mag
Liens directs
Ancien logiciel : EduAnatomist et Neuropeda
Informations sur les images AnaPeda
Exemple de lien direct vers EduAnat 2 en ligne